-
选择绩优股优势股和垄断股
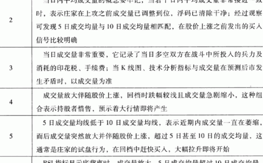
一、认识绩优股 所谓的绩优股一般指公司业绩优良的股票。通常以每股收益和净资产收益率连续几年处于领先的地位来确定,如下图所示。 绩优股一般适宜中长线投资,主要是因为这类股炒作题材被兑现,短期不可能暴涨,而中长线却仍有一定的潜力。 二、选择绩优股的标准 一般而言,选择绩优股的标准主要有以下几个: 1.每股收益 每股收益是目前股市最常用和流行的指标,它能使投资者对上市公司的业…- 553
- 0
-
开盘15分钟如何选股
开盘15分钟是指早盘开盘的(9:30-9:45)也就是早盘开盘的第一个15分钟的时间区间。主力往往会在早盘开盘15分钟就确定一天股价走势的基调。一般情况下有以下两种情况。 (1)当天强势主力会在本时间区间内迅速拉高股价,造成上涨声势。由于市场投资者还未反应过来,因此,股价的拉升不会遭遇到较大的抛盘打压,主力可以以迅雷不及掩耳之势打开当天的价格空间,为接下来的行情发展打下基础。 (2)如…- 452
- 0
-
利用KDJ买入信号选股
要想做好选股工作并赚钱盈利,选对方法真的很重要。这里介绍的是利用随机指标(KDJ)选股的技巧。 一、留出提前量买入法 通常在实际操作时往往会碰到这样的问题:由于日线KDJ的变化速度比周线KDJ快,当周线KDJ金叉时,日线KDJ已提前形成了几天金叉,股价也上升了一段时间,买入成本已抬高。激进型的投资者可留出提前量买入,以求降低成本。 二、抓住黄金交叉 当股价经过一段较长时间的中低…- 536
- 0
-
利用换手率和成交量选股
利用换手率选股 换手率是指在一定时间内市场中股票转手买卖的频率,是反映股票流通性的指标之一。换手率对于判断庄家仓位和个股多空局势具有十分重要的意义。 一般投资者(尤其是新手)在研判个股走势时,往往执迷于技术指标或热衷于打听各种消息,而忽略了最常见、最实用、亦比消息与指标更具参考意义的一个数据——换手率。 换手率是判别某只股票是否属于最近热门股的有效指标。换手率高,说明近期有大量的资…- 533
- 0
-
分析宏观经济形势选股
股市是宏观经济的晴雨表,宏观经济是股市的风向标。这是股市中流传最广的一句谚语,是被广大股民认同的常识。宏观经济是一种战略性发展趋势,它决定经济发展的大方向,而在它的发展过程中,依然是波浪式前进,螺旋型上升的,不可能直线上升而没有结构性调整。 宏观经济对股票市场的影响 股票市场是市场经济的高级组织形态,是生产力发展的必然产物。宏观经济的运行状况决定股市的基本走势。宏观经济是从下面几个方面…- 480
- 0
-
看公司经营管理状况选股
每一只股票都对应着一家上市公司。这家上市公司的基本情况就是这只股票的基本面,其内容包括这家公司是干什么的,生产什么产品或者提供什么服务;这家公司的经营情况如何,业绩如何,盈利能力如何;这家公司的产品在市场上是否具有竞争力,是否具有垄断性;这家公司在行业中的地位,是处于龙头地位还是落后地位;这家公司的产品或服务是否受到政策扶持,是否符合经济发展的大趋势;这家公司领导层是不是管理得力,消息面对这家…- 468
- 0
-
分析公司主营业务选股
基于主营业务的分析 上市公司的业务情况可以从其发放的利润表中获知,此外,从各种炒股软件的排名表中也可以看出端倪。考察公司的主营业务,重点要关注以下几个方面。 1.考察主营业务是否清晰 基本面好的上市公司,其主营业务必定是单纯、清晰的,那些业务混乱,“挂羊头卖狗肉”的上市公司首先就应该避开。例如,表2-1中这家公司,它是以“××通信公司”的名义上市的,然而,其主营业务却与股票名称极不…- 450
- 0
-
利用市盈率市净率高送配选股
利用市盈率选股 市盈率是一种股价评价标准,是股价与企业每股税后利润的比率,其计算公式为:股价/每股税后利润。根据市盈率来选股,也是一种最普通的选股法。 一般来说,应该选择市盈率较低的股票。但究竟市盈率处在何种水平算低,何种水平算高,至今都没有一个绝对的标准。中国上市公司股票的市盈率一般在30—50倍的范围内波动,一般来说,30倍以下是低风险区,50倍以上是高风险区。 从投资价值的角…- 791
- 0
选股从入门到精通
幸运之星正在降临...
点击领取今天的签到奖励!
恭喜!您今天获得了{{mission.data.mission.credit}}积分
我的优惠劵
-
¥优惠劵使用时效:无法使用使用时效:
之前
使用时效:永久有效优惠劵ID:×
没有优惠劵可用!




















